学院新闻 | 我院顺利举办大学生暑期乡村调研实践活动
为贯彻落实十九大“实施乡村振兴战略”与十九届五中全会“实施乡村建设行动”的要求,加强学生实践教育、劳动教育,yl9193永利集团地理科学与规划学院联合yl9193永利集团中国区域协调发展与乡村建设研究院共建yl9193永利集团“乡村振兴实践站”,并于2021年8月初开展了为期两个月的大学生暑期乡村调研实践活动,引导青年学生服务国家乡村振兴战略,探索青年学生助力乡村振兴的有效模式。
在严格遵守各地疫情防控工作统一管理基础上,活动号召青年学生深入农村,围绕近年来乡村建设发展情况,以拍摄能够体现乡村建设发展情况的村景照片或撰写村庄专题调研报告等形式,聚焦能够反映具有时代意义的现象或个人感触深刻的变化独立完成调研,重新发现乡土中国。
本次乡村实践得到了我院学生的广泛参与与积极反馈。同学们利用暑期返乡期间,关心家乡发展,关注乡村建设,开展了系列丰富的乡村调研实践,采用拍摄村景、阅读地方志、发放问卷、开展座谈、深入访谈等方式,记录调研见闻,剖析村庄发展问题,提出相应的学术性思考。


调研记录图






村庄发展现状图
经评委围绕调研主题、调研内容、问题剖析程度、建议可行性、学术规范性等五个方面进行审核评选,调研报告评审结果公布如下:
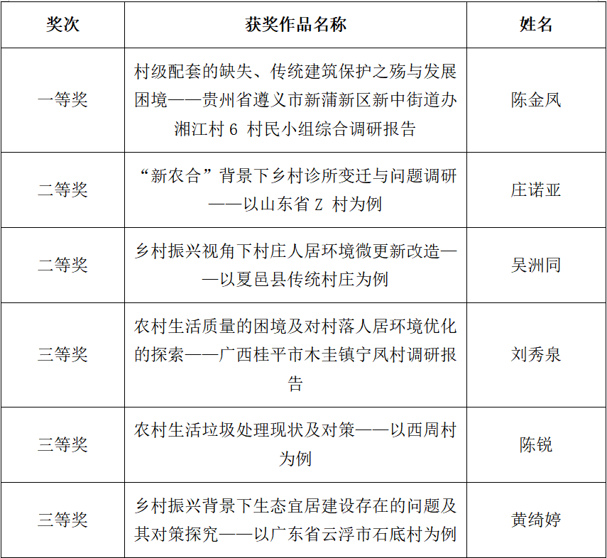
调研报告评审结果
同学们也在此次调研实践中收获满满:
真正留心观察乡村之后,才发现平时漫不经心的现象原来有这么多有趣又深刻的本质,而课堂所学的理论知识,都会在分析每一个实在的乡村问题时得到运用,正是“纸上得来终觉浅,绝知此事要躬行”。
——陈金凤
本次活动为我深入了解家乡现状、思考家乡发展提供机会,也促使我查阅相关文献,学习“新农合”的政策内容与发展源流,最终在理论与实践的结合中有所收获。
——庄诺亚
很感谢中国区域协调发展与乡村建设研究院为我提供了投身参与村庄调研活动的机会,也使我在实践中收获。这次获奖对我而言不只是一种肯定,更是一种激励,激励我继续探索乡村之美。不忘初心,脚踏实地,稳步前进。
——吴洲同
通过本次乡村调研实践活动,我切切实实地感受到乡村振兴战略对于村民带来的福祉,对家乡的发展及建设有了更深刻的体会。作为地理学子,我们要更多地将专业知识运用到以乡村振兴为代表的一系列国家战略当中去。
——黄绮婷
通过暑期对家乡西周村的调研走访,对村庄的发展建设、人居环境、产业格局、公共服务、物质文化等有了大致了解,其中针对家乡基础设施垃圾收集进行了较为深入的分析,在整个调研和撰写过程中,对国家乡村战略政策、村庄布局现状、未来发展方向等有了更为细致的了解和学习。
——陈锐
借这次活动的机会,我第一次主动和独立地去认识了自己家乡的村庄。宁凤村或许显得普通而不起眼,但对成长于此的一代代人具有重要的意义。这次调研让我了解到村庄的发展和村民生活的变化,并看到了目前的发展困境,我也希望应用起自己的专业知识技能,为家乡村庄的规划发展尽一份力。
——刘泉秀
大学生暑期乡村调研实践活动圆满结束了,展望未来,在学院党委领导下,我院将继续开展“三下乡”志愿服务和社会实践,鼓励青年学生积极参与,在深入社会、了解国情、接受锻炼的过程中培育和践行社会主义核心价值观,坚定为实现中国梦而努力奋斗的理想信念,将青春融入祖国发展,为乡村振兴尽一份力。
初审:郎嵬 孔碧云
审核:张春华
审核发布:岳辉






