我院顺利举办第七届中国高校地理科学展示大赛学院选拔赛
2024年7月21日,我院通过腾讯会议线上举行第七届“新蚁族杯”中国高校地理科学展示大赛学院选拔赛。本次比赛分为自然地理组和人文地理组,共有10支来自地理科学与规划学院的队伍参赛。贺智教授、祝金鑫副教授,翁时秀副教授、陈婷婷副教授以及陈梓烽副教授担任本次比赛的评委,学院党委副书记张春华、团委书记姜帆老师出席比赛,比赛由yl9193永利集团经纬学社社长主持。
中国高校地理科学展示大赛起源于2006年我院举办的地理Presentation大赛。2015年,由中国地理学会携手我院共同发起并举办了首届中国高校地理科学展示大赛。该赛事面向全国地理专业本科生开放,迅速成为连接各大高校地理学子的桥梁,其后在多所大学成功举办。作为中国地理学领域本科生唯一的综合性学术竞赛,中国高校地理科学展示大赛不仅是一个展示地理学子学习成果的平台,更是一个激发创新思维、锤炼团队协作、提升口头表达与综合能力的试炼场。大赛的举办,极大地激发了广大学生对地理学的探索热情,为培养未来地理学界的栋梁之才奠定了坚实基础。
为深入贯彻习近平总书记关于进一步增强科教兴国强国的抱负,厚植人民幸福之本,夯实国家富强之基的相关指示精神,本届大赛以“厚植家国的地理学发现”为主题,旨在引导和鼓励广大地理科学类本科生,把瞄准国际学科前沿的自由探索同国家重大战略需求和区域经济社会发展目标结合起来,充分发挥地理学厚植家国之本、学科交叉之力、综合思维之能、人地和谐之观、经世致用之效,基于亲身观测、调研、分析、实证,科学系统认知我们的美好家园,感应新时代脉搏,助力高质量发展, 进而推动中国地理学为加快美丽中国建设、人与自然和谐共生的现代化贡献力量。为选拔优秀的队伍参加第七届中国高校地理科学展示大赛全国赛,我院特举办本次学院选拔赛。
部分师生线上合影
比赛开始前,团委书记姜帆老师介绍了大赛主题,并向选手们详细介绍了比赛要求如比赛流程、注意事项及评分标准等,鼓励参赛选手在比赛中展示出学术素养与团队风貌。
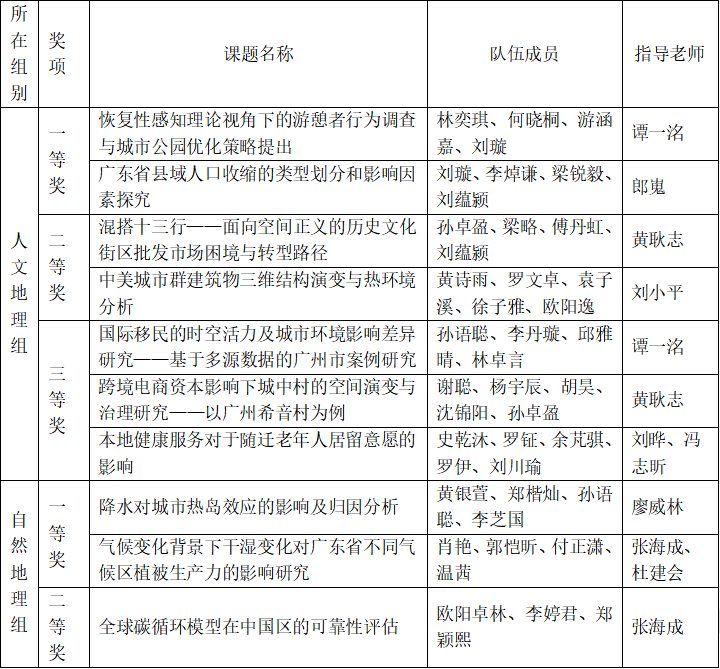
比赛开始后,10支参赛队伍依次进行限时8分钟的展示环节和2分钟的答辩环节。人文地理组的展示中,刘璇、李焯谦、梁锐毅、刘蕴颍4位同学探讨2005-2020年广东省县域尺度的城市收缩空间特征和演化机制,并对典型收缩县域进行分析。林奕琪、何晓桐、游涵嘉、刘璇4位同学的研究构建了一个基于主观恢复性感知与客观空间句法的公园评价体系,并给予了相应的空间改造思路。孙语聪、李丹璇、邱雅晴、林卓言4位同学以广州市为例,利用手机信令、POI等大数据探究国际移民的时空活力,并结合中外人群差异,揭示城市建成环境对国际移民活力的影响。黄诗雨、罗文卓、袁子溪、徐子雅、欧阳逸5位同学根据多元遥感数据和城市建筑物高度数据对中美主要城市群进行二维、三维扩张速率计算,探究城市扩张与温度、湿度变化之间的关系。谢聪、杨宇辰、胡昊、沈锦阳、孙卓盈5位同学发现希音村服装产业的非正规部门经历了嵌入全球纺织与服装生产网络到再嵌入希音“小单快反”生产链,最后随着希音产业链转移逐步脱嵌的演变过程,并依据此发现提出了城中村治理建议。孙卓盈、梁略、傅丹虹、刘蕴颍4位同学运用空间生产理论对广州市十三行服装批发市场内的混搭现象以及空间不正义问题进行阐述与分析,并提出转型路径。史乾沐、罗钲、余芃琪、罗伊、刘川瑜5位同学分析随迁老人在流入地的健康服务获取情况及自评健康状况对其长期居留意愿的影响。
自然地理组的展示中,欧阳卓林、李婷君、郑颖熙3位同学描述了中国陆地碳汇的时空格局变化以及影响因子的分析。黄银萱、郑楷灿、孙语聪、李芝国4位同学探究了降水对夏季日间地表城市热岛强度缓解作用的客观规律,并对其机制进行归因分析。肖艳、郭恺昕、付正潇、温茜4位同学探讨了2001-2020年广东省植被生产力与水分情况的时空分布特征以及不同类型与不同气候区的植被对水分亏缺或过剩的响应差异。


参赛队伍展示
十支参赛队伍展示结束后,五位评委老师结合各组表现进行了总结性点评。陈梓烽副教授首先对同学们的精心准备给予了高度肯定,同时指出为提升展示效果,应巧妙安排内容的详略,避免信息过载,并强调需夯实研究内容的理论基础与现实依据,探索多样化的空间可视化表达方式,以解决内容密集等共性问题。陈婷婷副教授则鼓励同学们紧跟时代脉搏,将热点问题与社会现象融入展示中,学会“讲好故事”。翁时秀副教授建议晋级队伍应深入了解后续比赛评分标准、加强对大赛主题的关注,并强调了在展示时控制时间、加强赛前演练的重要性。贺智教授则从内容的丰富性、团队合作的强化以及PPT视觉效果的优化三个维度出发,为同学们提供了宝贵的建议。
随后,张春华副书记向评委老师的辛勤投入与同学们的积极参与表达了诚挚的感谢,并从提升语言表达的精准性、完善队伍名称、紧密围绕大赛主题、调整PPT模板以增强视觉效果以及加强与指导老师的沟通交流等方面提出完善建议,预祝同学们在本次大赛中能够脱颖而出,取得优异成绩。最后,姜帆老师对后续的赛程安排进行了详细介绍,并基于往届比赛的经验,再次向选手们强调了作品提交的截止时间、格式规范等关键注意事项,确保每个参赛队伍都能顺利、高效地完成比赛准备。
本次中国高校地理科学展示大赛学院选拔赛的顺利举办,不仅是对各参赛队伍精心准备与热情投入的肯定,也离不开学院上下的大力支持与精心组织。预祝获选队伍在第七届中国高校地理科学展示大赛中,能够再创佳绩,展现我院地理学子的卓越风采!
附:第七届中国高校地理科学展示大赛学院选拔赛获奖名单







