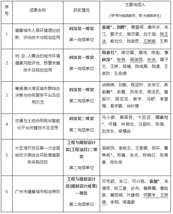
喜报:我院获六项2024年度金粤自然资源科学技术奖
发布人:张瑛
发布日期:2024-11-22
近日,广东省自然资源厅业务主管或行业指导的学(协)会联合开展的2024年度金粤自然资源科学技术奖评选活动正式落幕,我院多位老师作为主要完成人获奖,共获得奖励6项。
金粤自然资源科学技术奖旨在奖励在广东省自然资源领域理论、技术、方法创新的优秀成果和为之做出突出贡献的个人和组织。根据《金粤自然资源科学技术奖奖励办法》(修订版),2024年度金粤自然资源科学技术奖评审在原有奖项的基础上,增设工程与规划设计奖和青年科技奖。评奖领域由原来的科技研究向科技研究、工程、规划、人才等综合方向扩展,由此整合以往分散的各类评比活动,与自然资源部自然资源科技奖实现了对接,也进一步健全了我省自然资源领域评比活动的长效机制,金粤奖的覆盖面和影响力进一步拓展、提升。
2024年的评奖活动,不仅申报项目较去年增加了5倍,涉及领域进一步拓展,参评单位也增加了一倍多,由原来的事业单位、大中型企业扩展到科研院校、小型企业。项目的科技含量进一步提高,很多项目同时获取多个高价值的知识产权。项目完成单位的组合呈现出省际、产学研政等多方合作的新格局。
热烈祝贺以上获得2024年度金粤自然资源科学技术奖的老师们!
美编:魏子杰、李锦志
撰稿:龚春玉
初审:辛秦川
审核发布:岳辉
1098
Share






