喜报 | 我院教学团队获第五届全国高校GIS教学成果奖特等奖

发布人:地理科学与规划学院

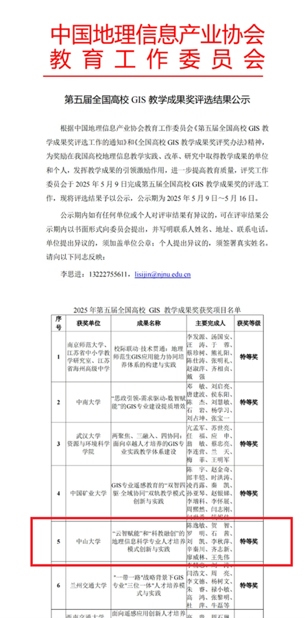
       2025年5月9日,在南京师范大学举行的第五届全国高校GIS教学成果评选会上,我院遥感与地理信息工程系教学团队(陈逸敏教授、贺智教授、罗明教授、石茜教授、刘凯副教授、李秋萍副教授、辛秦川教授、齐志新副教授,廖威林副教授、王先伟教授)申报的《“云智赋能”和“科教融创”的地理信息科学专业人才培养模式创新与实践》荣获特等奖。

image-20250528094014-2

       该成果针对传统专业教学中课程知识更新滞后、教学资源获取单一、科教产教脱节等问题,结合“云智赋能”技术实现课程体系优化,通过构建虚实结合的教学资源库来提升教学实践效率,进而以科教互馈、校企共育、研赛共进等手段实现科教产用协同育人。这一实践成果支撑了我院地理信息科学国家一流本科专业建设,也为未来地理信息专业人才培养模式的改革与创新提供了有益经验。

 

撰稿:贺智、陈逸敏

排版:吴恒冰

初审:黄惠珍

审核:马育军

审核发布:岳辉